关于2020-2021学年第一学期研究生学籍注册的通知
发布时间:2020-07-18 阅读次数:
根据《北京交通大学校长办公会议纪要》(〔2014〕8号)关于进一步完善并严格执行研究生学籍管理规定的精神,及我校“关于2020年暑期安排和秋季学期开学等有关事项的通知”的要求,研究生院现就2020-2021学年第一学期研究生学籍注册工作通知如下:
一、注册时间及地点
时间:9月5日、9月6日 8:30—11:30 14:00--17:30
注册地点:九教北103
二、注册人员
全体在校研究生(研究生综合教务系统中“是否国家学籍=Y”)
出国同学可以通过发送钉钉消息注册,休学时间到期同学,请及时办理复学手续,并按时完成注册手续;
三、注册要求
1、请提前将学费、住宿费(非全日制专业学位研究生无需缴纳住宿费)足额存入学校统一办理的中行卡中,财务处于8月28日进行集中扣款。扣款成功者方可进行学籍注册。未按学校规定缴纳学费、住宿费(非全日制专业学位研究生无需缴纳住宿费)者将不予进行学籍注册。
2、研究生本人持学生证进行注册,不得由他人代办。
3、超过集中注册时限未注册者,须在开学两周内到所在学院研究生科进行补注册。
4、未能按期注册又未办理请假手续,以及逾期两周不注册或超过请假期限仍未办理注册手续者,按照学籍管理相关规定处理。
四、相关说明
1、不能如期注册者,应当办理请假手续。请假两周以内(含两周)由所在学院审查批准,超过两周的由研究生院审查批准。
2、如因工作或其他原因需要留在外地进行科研和论文工作的研究生,须在开学前与导师、学院联系,由导师在开学前向学院提交“研究生暂缓注册登记表”(见附件1)。
3、因受疫情影响,学校将根据北京市关于疫情防控的统一要求,适时调整返校复课时间,届时各学院要严格按照学校发布的返校复课通知及要求进行报到注册,研究生未接到通知一律不允许到校。
4、请各位导师和班主任协助通知相关研究生,及时进行完成报到注册手续。
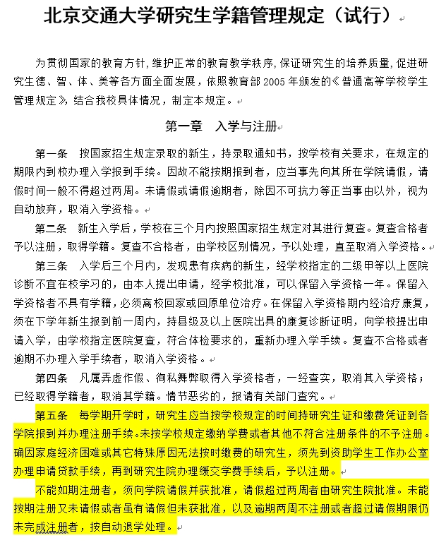
5、相关注册情况汇总表学院将分别报培养办公室、专业学位办公室备案。对未按要求进行学籍注册的同学将严格按照《北京交通大学研究生学籍管理规定(试行)》的第一章第五条的相关规定执行。
附件:研究生暂缓注册登记表
北京交通大学计算机与信息技术学院
2020年7月18日
